No.10766
? Motor Power Supply Voltage Range: 1.8V to 10V
? 1.3A Maximum RMS Output Current
? Low RDS(ON): 0.5Ω (HS + LS) at +25℃
? Up to 1/256 Microstepping Resolution
? Adaptive Mixed Current Decay Modes
? Current Control with Programmable Off-Time
? Full Set of Protections
Lossless Over-Current Protection
Short-Circuit Protection
Thermal Shutdown
? Less than 80nA Standby Current for Long Battery Life
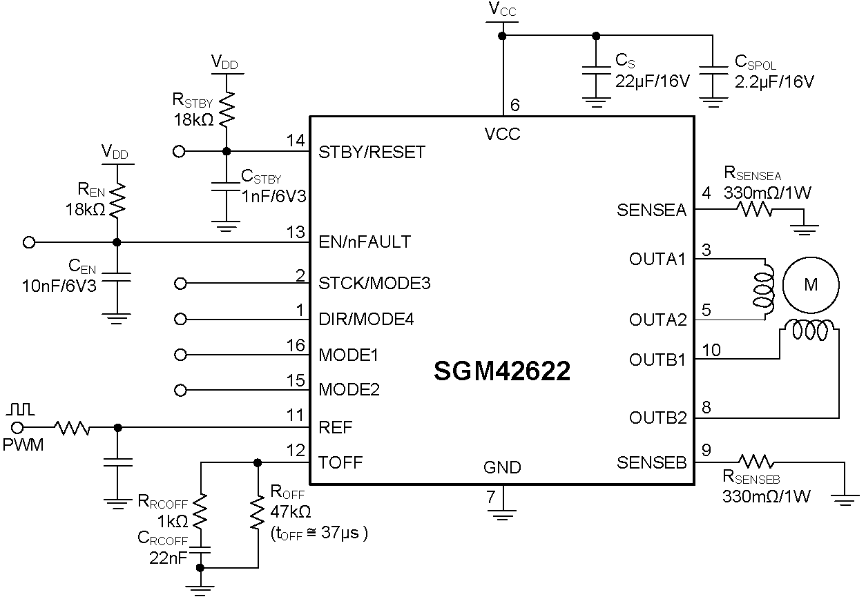
The SGM42622 is a stepper motor driver with control logic and low RDS(ON) MOSFET power stages all integrated in a small TQFN package.
This device uses fixed off-time PWM current control for two independent H-bridges and is capable for fine microstepping resolution up to 1/256. Aimed for battery powered applications, it can go to near zero-power standby mode for increased battery life. A full set of protection features are provided including over-current, short-circuit, and thermal shutdown.
The SGM42622 is available in a Green TQFN-3×3-16L package. It operates over an ambient temperature range of -40℃ to +85℃.









