No.10696
● Input Voltage Range: 2.8V to 5.5V
● Wide Output Voltage Range from (VIN + 5V) to 70V
● Internal 0.6Ω (TYP) 72V MOSFET
● Accurate ±5% (1:1 and 5:1) High-side Current Monitor
● Resistor-Adjustable Ultra-Fast APD Current Limit
● Open-Drain Current-Limit Indicator Flag
● 850kHz Fixed Switching Frequency
● Constant PWM Frequency Provides Easy Filtering
● Internal Soft-Start Function
● Less than 1μA Shutdown Current
● -40℃ to +85℃ Operating Temperature Range
● Available in Green TQFN-3×3-16L Package
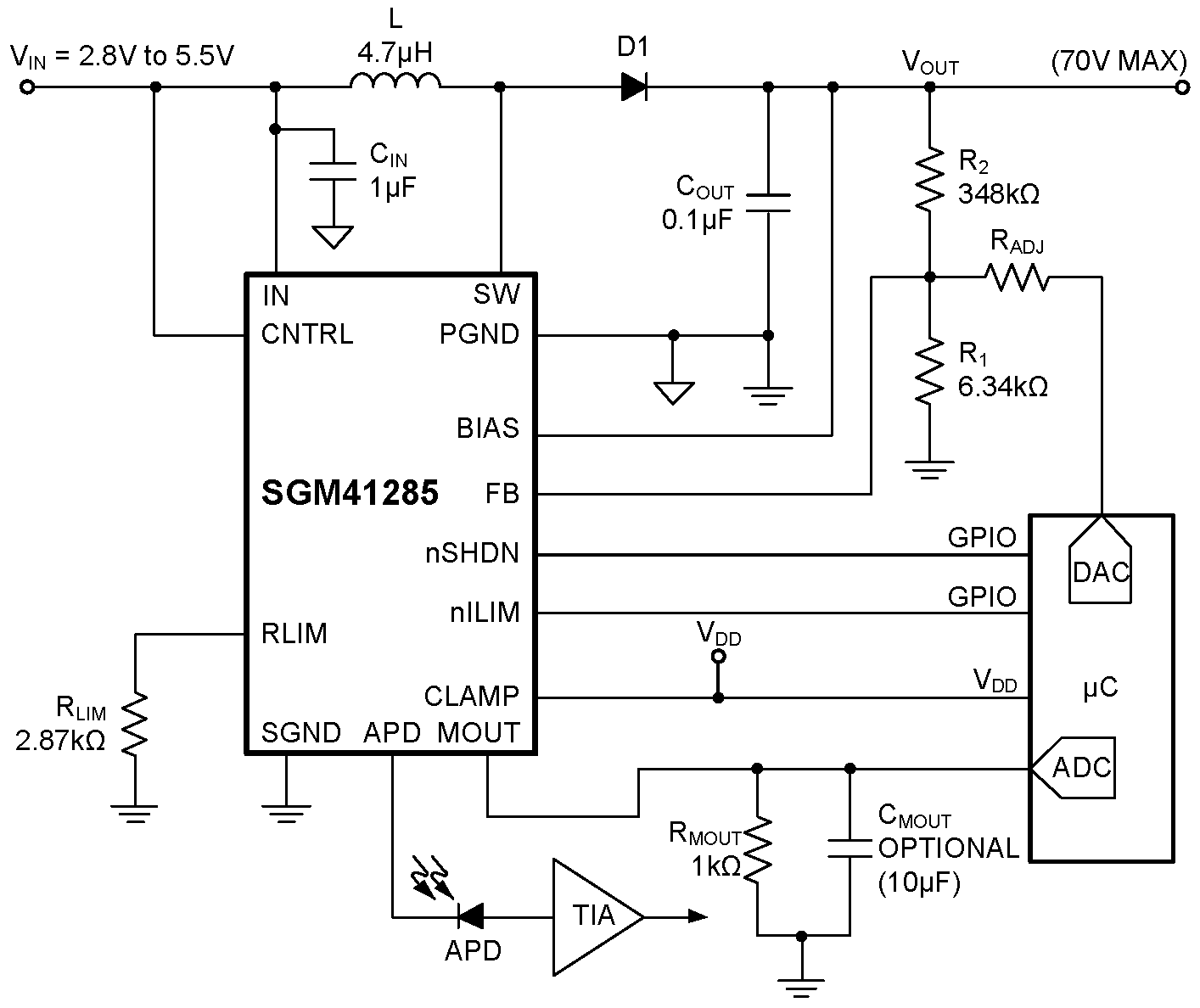
SGM41285 constant frequency pulse width modu- lating (PWM) step-up DC/DC converter features an internal switch and a high-side current monitor with high speed adjustable current limiting. This device is capable of generating output voltages up to 70V and providing current monitoring up to 4mA. The SGM41285 operates from 2.8V to 5.5V.
The constant frequency (850kHz) current mode PWM architecture provides low noise output voltage that is easy to filter. A high voltage internal power MOSFET allows this device to boost output voltages up to 70V. Internal soft-start circuitry limits the input current when the boost converter starts. The SGM41285 features a shutdown mode to save power.The SGM41285 includes a current monitor with more than three decades of dynamic range and monitors current ranging from 500nA to 4mA with high accuracy. Resistor-adjustable current limiting protects the APD from optical power transients. A clamp diode protects the monitor’s output from overvoltage conditions.
The SGM41285 is available in Green TQFN-3×3-16L package. It operates over an ambient temperature range of -40℃ to +85℃.









