Triple, 8MHz, 3rd-Order SDTV Video Filter Driver
SGM9123 SGM9123.pdf

No.10618

FEATURES

? Triple 3rd-Order 8MHz (SD) Filters

? Transparent Input Clamping

? 6dB Output Driver Gain and Drive Dual Video Loads

? Rail-to-Rail Output

? Input Voltage Range Includes Ground

? AC- or DC-Coupled Inputs

? AC- or DC-Coupled Outputs

? Operates from 2.5V to 5.5V Single Power Supply

? Low Power (2.5mA/Channel)

7.4mA Total Supply Current

? Available in Green SOIC-8 Package

DESCRIPTION

SGM9123 is a video buffer which integrates triple 6dB gain rail-to-rail output drivers and triple 3rd-order output reconstruction filters with a -3dB bandwidth of 8MHz and 44V/μs slew rate. SGM9123 provides improved image quality compared with passive LC filters and discrete drivers solution. Operating from single power supply ranging from 2.5V to 5.5V and sinking an ultra-low 7.4mA quiescent current, the SGM9123 is ideally suited for battery powered applications. 

SGM9123 can be DC-coupled or AC-coupled with input video signal, such as the output stage of DAC to eliminate out-of-band noise. Internal diode clamps and bias circuitry may be used if AC-coupled inputs are required. SGM9123 also integrates an internal level shift circuit which avoids sync-pulse being clipped and allows DC-coupled output.  The SGM9123 is available in Green SOIC-8 package and ESD (HBM) reaches 8KV.

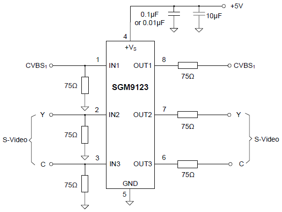
APPLICATION CIRCUIT
PIN CONFIGUTION
网站地图