No.10615
? Superior Sound Quality
? Low Offset Voltage: ±350μV (MAX)
? Ultra Low Noise: 1.6nV/Hz at 1kHz
? Ultra Low Distortion: 0.00002% at 1kHz
? High Slew Rate: 16V/μs
? Gain-Bandwidth Product: 16MHz (G = +1)
? High Open-Loop Gain: 150dB
? Unity-Gain Stable
? Low Quiescent Current: 4.1mA/Amplifier
? Rail-to-Rail Output
? Support Single or Dual Power Supplies:
3.6V to 36V or ±3.6V to ±18V
? -40℃ to +85℃ Operating Temperature Range
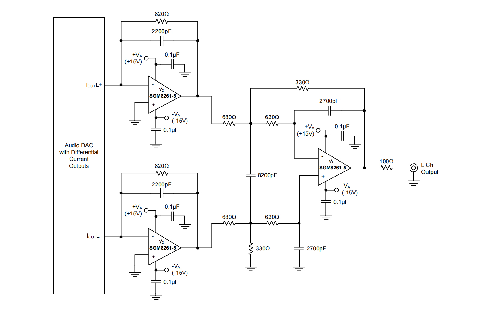
The SGM8261-5 (dual) bipolar-input headset driver achieves very low 1.6nV/Hz noise density with an ultra low distortion of 0.00002% at 1kHz. The SGM8261-5 offers rail-to-rail output swing to within 150mV of supply rails with a 2kΩ load, which increases headroom and maximizes dynamic range. The device also has a high output drive capability of ±110mA.The device operates over a wide supply range of 3.6V to 36V or ±3.6V to ±18V, on only 4.1mA of supply current per amplifier. The SGM8261-5 is unity-gain stable and provides excellent dynamic behavior over a wide range of load conditions.
The SGM8261-5 is available in Green MSOP-10 and TDFN-3×3-10L packages. It operates over an ambient temperature range of -40℃ to +85℃.









