No.11835
? 4A Synchronous 1.6MHz PWM Charger
- Cycle-by-Cycle Current Limit
- Integrated 24V Switching MOSFETs
- Integrated Bootstrap Diode
- Digital Soft-Start
? Up to 95.2% Charge Efficiency
? 30V Absolute Maximum Input Voltage Rating with
Adjustable Over-Voltage Threshold
? 4.5V to 22V Input Operating Voltage Range
? Automatic Power Path Selector (Battery/Adapter)
? Dynamic Power Management (DPM)
? Battery Charge Voltage
- SGM41526: Select 2-, 3-, or 4-Cell with 4.2V/Cell
- SGM41527: Adjustable Charge Voltage
? Less than 18μA Battery Current (No Adapter)
? Less than 1.3mA Input Current (Charge Disabled)
? High Accuracy
- ±0.5% Charge Voltage Regulation
- ±4% Charge Current Regulation
- ±4% Input Current Regulation
? Safety
- Thermal Regulation (Current Limit for TJ = +120℃)
- Thermal Shutdown
- Battery Thermistor Sense Hot/Cold Charge Suspend
- Input Under-Voltage Lockout (UVLO)
- Input Over-Voltage (ACOV) Protection
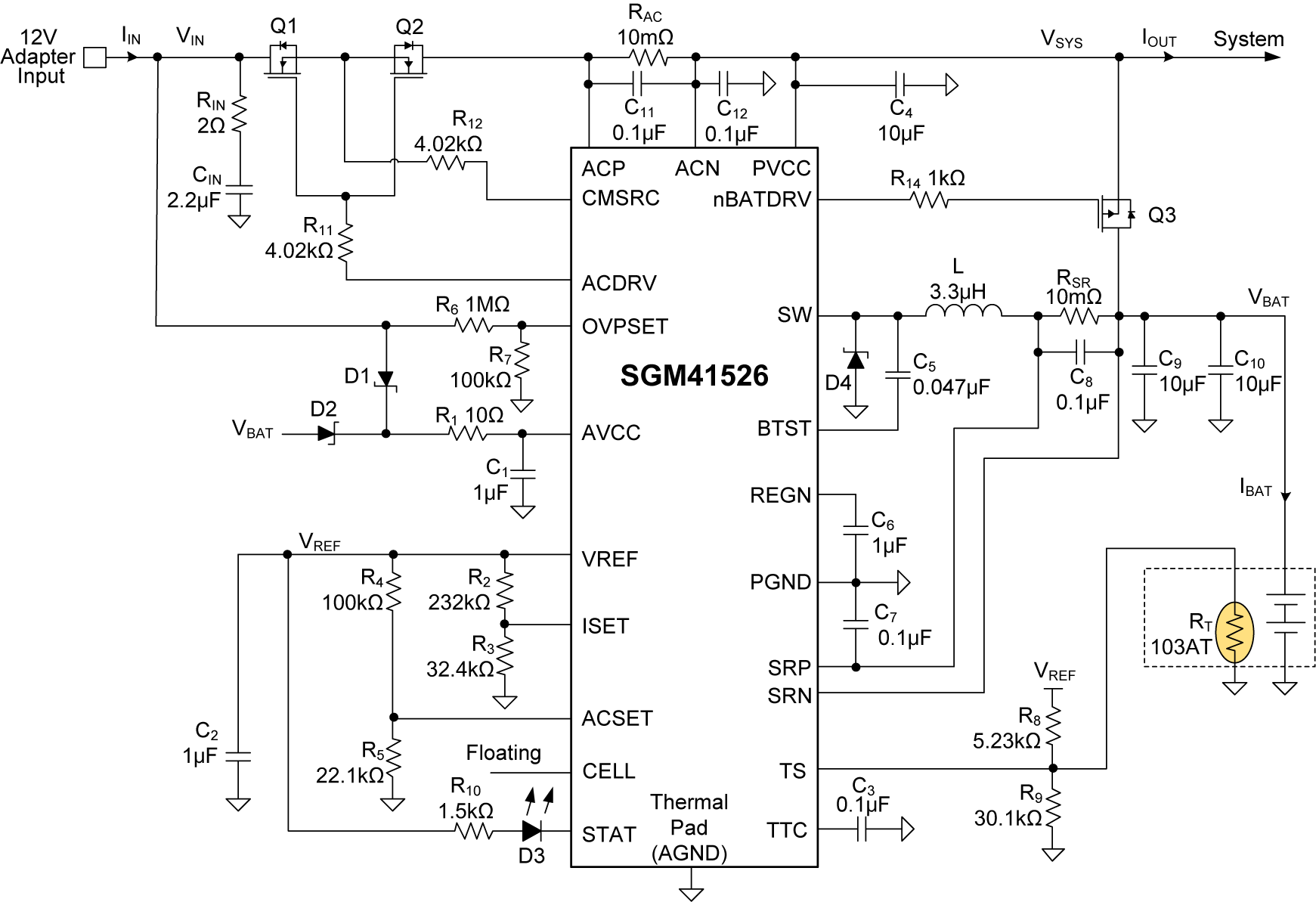
The SGM41526 and SGM41527 are stand-alone Li-Ion and Li-polymer battery chargers and power path management devices with integrated PWM switches for the chargers. They also include gate drivers for external power path selector MOSFETs. The synchronous PWM controller runs at a fixed frequency (1.6MHz) and is capable of providing accurate regulation of charge voltage, charge current and input current. They are capable of providing continuous battery pack temperature monitoring in which the charge is only allowed when the temperature is within the desired range. The SGM41526 can charge 2-, 3- or 4-cell (selected by CELL pin); while the SGM41527 has an adjustable charge voltage for up to 4 cells. In the SGM41527, the FB pin is used for charge voltage regulation (feedback) using an internal 2.1V reference and comparator.
Typically, a full battery charging cycle has three consequent phases: pre-conditioning, constant current and constant voltage. The charge current is small during the pre-conditioning phase in which battery is heavily depleted. When the battery voltage exceeds a threshold voltage, the charge current increases to its maximum (fast charge current) until the battery voltage reaches its regulation level. Then the voltage is regulated and charge current drops. The starting phase is determined by the initial battery state of charge sensed through the battery voltage. Charging is terminated when the charge current drops below 10% of the fast charge value. A programmable safety charge timer is provided to prevent prolonged charging if it is naturally not terminated for any reason. A charge cycle is automatically started (or restarted) if the battery voltage falls below a predetermined threshold.
The device enters low quiescent current sleep mode if the input voltage falls below the battery voltage.
The SGM41526 and SGM41527 use dynamic power management (DPM) to prevent overloading of the input source (AC adaptor). With DPM, the output charge current is reduced if the input power limit is reached. A precision current-sense amplifier measures the input current to monitor the overall system power.
Gate driver outputs are provided for power path selection that can be achieved by 3 external switches. Two N-type back-to-back MOSFETs (Q1, Q2) are used as input pair (adapter power in and reverse blocking control) along with a P-type (Q3) that is used to control the battery connection to the system bus. When a qualified adapter is present, the system is directly connected to the input (adapter) and is powered from the input source. Otherwise, the system is connected to the battery by the device. In addition, the power path control prevents battery from boosting back and powering the input.









