No.11223
? Active-Low Shutdown Mode
? 145mW into 16Ω Load from 5V Power Supply at THD+N = 0.1%
Typical (per Channel)
? 85mW into 32Ω Load from 5V Power Supply at THD+N = 0.1%
Typical (per Channel)
? Unity Gain Stable
? Shutdown Current: 0.02μA (TYP)
? 2.5V to 5.5V Operation
? Shutdown Pin is Compatible with 1.8V Logic
? Click and Pop Reduction Circuitry
? -40℃ to +85℃ Operating Temperature Range
? Green TDFN-2×2-8L Package
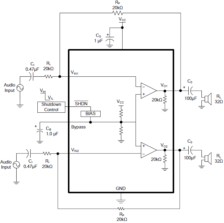
The SGM4915 is a dual audio power amplifier capable of delivering 145mW per channel of continuous average power with less than 0.1% distortion(THD) when it drives a 16Ω speaker from a 5.0V power supply. It is designed to maximize audio performance in portable applications such as mobile phone. The portable application requires audio power amplifier has minimum of external components and can operate from a single 2.5V to 5.5V power supply.
SGM4915 features an externally controlled, active-low, micropower consumption shutdown mode, as well as an internal thermal shutdown protection mechanism. SGM4915 does not require bootstrap capacitors or snubber networks. It is optimally suited for low-power portable systems.
For maximum flexibility, the SGM4915 provides an externally controlled gain (with resistors), as well as an externally controlled turn-on time (with the bypass capacitor).









