No.11217
? 2.6W to 4Ω Load from 5V Supply at THD+N = 10%
Typical (per Channel)
? Excellent PSRR: Direct Connection to the Battery
? Unity Gain Stable
? 2.6V to 5.5V Operation
? Shutdown Current: 0.01μA (TYP)
? Improved Pop & Click Circuitry
? No Output Coupling Capacitors
? External Gain Configuration Capability
? Thermal Shutdown Protection Circuitry
? -40℃ to +85℃ Operating Temperature Range
? Available in Green TQFN4*4-16L Package
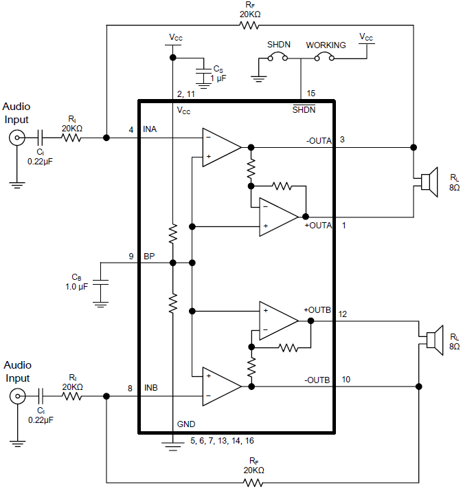
The SGM4865 is a stereo audio power amplifier that is designed for demanding applications in mobile phones and other portable communication device applications. It is capable of delivering 2.6W of continuous average power per channel into an 4Ω Load with 10% distortion (THD+N) from a 5V power supply.
The SGM4865 features an externally controlled, low-power consumption shutdown mode and thermal shutdown protection. It also utilizes circuitry to reduce “clicks and pops” during device turn-on. The SGM4865 is unity-gain stable and can be configured by external gain-setting resistors.
The SGM4865 is available in Green TQFN4*4-16L package. It operates over an ambient temperature range of -40℃ to +85℃.









