No.11216
? PO at 10% THD+N, 1kHz
SGM4871YPS8: 2.4W (TYP) to 4Ω Load
All other SGM4871 Packages: 1.5W (TYP) to 8Ω Load
? Unity Gain Stable
? 2.5V to 5.5V Operation
? Shutdown Current: 0.07μA (TYP)
? Thermal Overload Protection Circuitry
? No Output Coupling Capacitors, Bootstrap Capacitors or Snubber
Networks Required
? External Gain Configuration Capability
? -40℃ to +85℃ Operating Temperature Range
? Small SOIC-8 and SOIC-8 (Exposed Pad) Packages
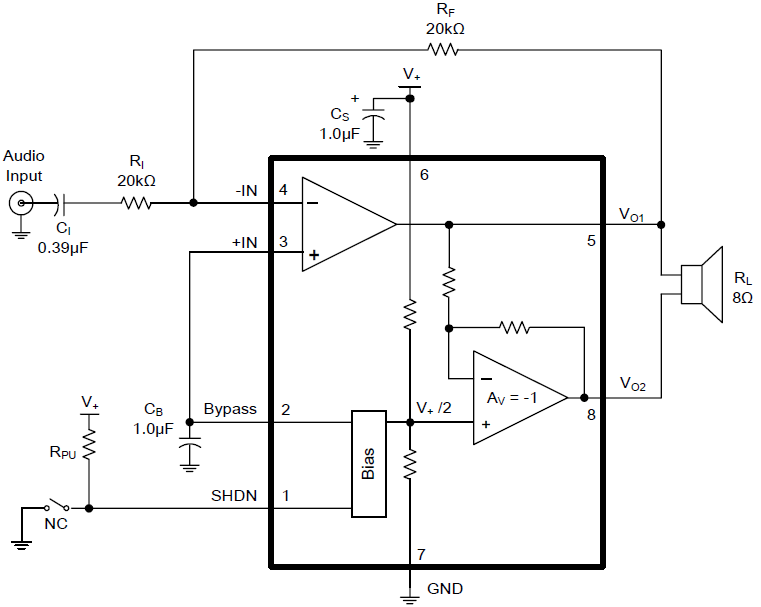
The SGM4871 is a mono bridged audio power amplifier that is designed for portable communication device applications and demanding applications in mobile phones. SGM4871YPS8 is capable of delivering 2.4W of continuous average power to a 4Ω load with less than 10% distortion (THD) from a 5V battery voltage. It operates from 2.5V to 5.5V power supply.
The SGM4871’s micro-power shutdown mode (ISD = 0.07μA TYP) is activated when V+ is applied to the SHDN pin. Since the SGM4871 does not require output coupling capacitors, bootstrap capacitors, or snubber networks, it is ideally suited for low-power portable systems that require minimum volume and weight.
The SGM4871 is unity-gain stable and can be configured by external gain-setting resistors. Additionally, the SGM4871 features an internal thermal shutdown protection mechanism.









