No.11214
● Ideal for Notebook Computers, PDAs, and Other Small
Portable Audio Devices
● 1.2W into 8Ω BTL Load from 5V Supply at THD+N = 1% (TYP)
● Excellent PSRR: Direct Connection to Battery
● Fast Turn-On Time
● Unity Gain Stable
● 2.5V to 5.5V Operation
● Shutdown Current: 0.02μA (TYP)
● Shutdown Pin is Compatible with 1.8V Logic
● -40℃ to +85℃ Operating Temperature Range
● Available in Green TDFN-2×2-8L Package
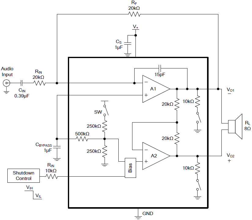
The SGM4891 is a 1.2W, fully integrated, audio power amplifier. It is designed to maximize audio performance in portable applications such as mobile phone. The
portable application requires audio power amplifier has minimum of external components and can operate from a single 2.5V to 5.5V power supply. SGM4891 is capable of delivering 1.2W of continuous output power with typically 1% distortion (THD+N) when it drives an 8Ω speaker from a 5.0V power supply.
The SGM4891 features a low power consumption shutdown mode, which is achieved by driving the shutdown pin with a logic low. Additionally, the SGM4891 features an internal thermal shutdown protection mechanism.
The SGM4891 does not require output coupling capacitors or bootstrap capacitors, and therefore is ideally suited for mobile phone and other low voltage applications where minimal power consumption is a primary requirement.









