ClassAB, Fully Differential Input, BTL Output
SGM4995 SGM4995.pdf

No.11211

FEATURES

 Fully Differential Amplifier

 Excellent PSRR: Direct Connection to Battery

 1.3W into 8Ω Load from 5V Supply at THD+N = 1% (TYP)

 2.5V to 5.5V Operation

 Low Shutdown Current

 Improved Pop/Click Circuitry

 Support Single-Ended or Differential Input

 Thermal Overload Protection Circuitry

 No Output Coupling Capacitors, Bootstrap Capacitors 

   Required

 External Gain Configuration Capability

 -40℃ to +85℃ Operating Temperature Range

 Available in Green TDFN-2×2-8L Package

DESCRIPTION

The SGM4995 is a fully differential audio power amplifier that is designed for portable communication device applications and demanding applications in mobile phones. It is capable of delivering 1.3W of continuous average power into an 8Ω load with typically 1% distortion (THD+N) from a 5V battery voltage. It operates from 2.5V to 5.5V power supply.

The SGM4995 features a low power consumption shutdown mode. To facilitate this, shutdown may be enabled by logic low. Additionally, the SGM4995 features an internal thermal shutdown protection mechanism. 

The SGM4995 contains advanced pop/click circuitry, with a minimal amount of external components. All these features make SGM4995 ideal for wireless handsets and other low voltage applications where minimal power consumption is a primary requirement.

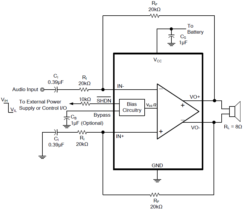
APPLICATION CIRCUIT
PIN CONFIGUTION
网站地图