Excellent THD, Low RFLAT(ON), Rail-to-Rail Negative Signal Passing
SGM3712 SGM3712.pdf

No.11159

FEATURES

● Wide Voltage Operation: 2.7V to 12V

● On-Resistance for Switches:1Ω (TYP)

● -VCC to +VCC Rail-to-Rail Low DistortionPositive and 

   Negative Signal Passing

● Fast Switching Times

● High Off-Isolation

● Very Low Crosstalk

● 1.8V Logic Compatible Control Pin

● Break-Before-Make Switching

● -40℃ to +85℃ Operating Temperature Range

● Available in Green WLCSP-1.27×2.13-15B and SOIC-14 Packages

DESCRIPTION

The SGM3712 is a high voltage, -VCC to +VCC wide range positive and negative signal passing dual single-pole/double-throw (SPDT) analog switch that is designed to operate from a single 2.7V to 12V power supply. Targeted applications include battery powered equipment that benefit from the SGM3712’s low 1Ω (TYP) on-resistance for dual NO to COM switches and dual NC to COM switches and fast switching speeds.

The SGM3712 has excellent on-resistance matching (0.01Ω TYP) between switches and guarantees excellent on-resistance flatness over all signal range. This ensures excellent linearity and low distortion when switching audio signals.

The SGM3712 is a committed dual single-pole/double- throw (SPDT) that consist of two normally open (NO) and two normally closed (NC) switches. This config- uration can be used as a dual 2-to-1 multiplexer.

The SGM3712 can pass -VCC to +VCC wide range positive and negative signals with very low distortion.

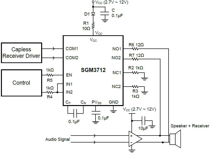
APPLICATION CIRCUIT
PIN CONFIGUTION
网站地图