4-2:2, Passive Swap
SGM6504
SGM6504.pdf
No.11119
FEATURES
● Low Voltage Operation: 1.8V to 5.5V
● Low On Capacitance: 12pF
● Low On Resistance: 12Ω
● High -3dB Bandwidth: 400MHz
● Rail-to-Rail Input and Output Operation
● High Off-Isolation: -75dB at 1MHz
● Low Crosstalk: -80dB at 1MHz
● Power Supply Current: < 10μA
● TTL/CMOS Compatible
● Available in Green TQFN-3×3-20L Package
● Extended Industrial Temperature Range: -40℃ to +85℃
DESCRIPTION
The SGM6504 is a high-speed, quad, 2×2 crosspoint switch which is designed to operate from a single 1.8V to 5.5V power supply. It features high-bandwidth (400MHz).
SGM6504 is available in Green TQFN-3×3-20L package.
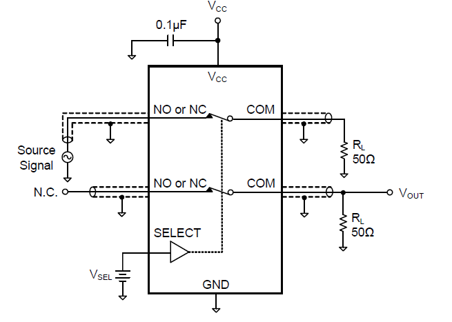
APPLICATION CIRCUIT
PIN CONFIGUTION









