150mA, High Input Voltage, Low Quiescent Current CMOS LDO
GS7138SO-ADJ-R
GS7138SO-ADJ-R.pdf
No.11066
FEATURES
● Ultra Low Quiescent Current: 11uA (Typ.)
● Wide Operating Voltage: 6~40V
● ±2% Initial Voltage Accuracy
● Fixed Output Voltage: 1.8V ~ 13V or Adjustable Voltage
● Programmable Discharge
● Programmable Soft-Start
● Build-In OTP
● Build-In OCP
● Short Circuit Current Fold-back
● PSOP-8,SOT-23-5,SOT-23-6,SOT-89-3, TDFN6-2x2 and
TO-252 package
DESCRIPTION
The GS7138 is a low quiescent current CMOS linear regulator, which operates with input voltage from 6V to 40V and delivers output current up to 150mA. The linear regulator includes essential features for the applications of portable devices with high voltage batteries, especially for supplying the always-on, keep-alive power circuitries.
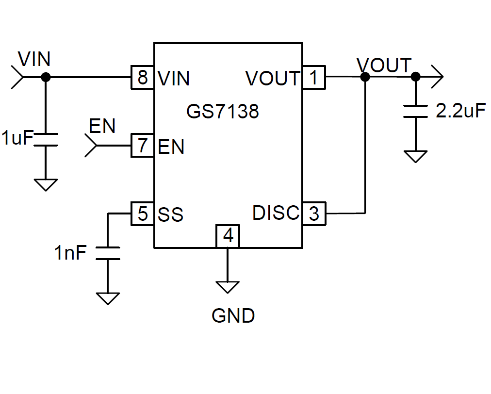
APPLICATION CIRCUIT
PIN CONFIGUTION









