No.11047
? Integrated Boost DC/DC to Achieve 26V (MAX) Driven Voltage
? 2A Peak Driven Current to Drive Capacitive Loads
? Power Supply Voltage Range: 1.8V to 5.5V
? High Speed Driver
? Very Short Rise Time and Fall Time
? Improved Response Times
? Matched Rise Time and Fall Time
? Independent Enable Control for Each Channel
? Reduced Clock Skew between Dual Channels
? Output is at Low under UVLO Protection, Enable
Pin Floating or Disable Status
? High Noise Immunity
? Improved Clocking Rate
? Low Supply Current and Output Impedance
? -40℃ to +85℃ Operating Temperature Range
? Available in Green TSSOP-16 (Exposed Pad) and
TDFN-3×3-14L Packages
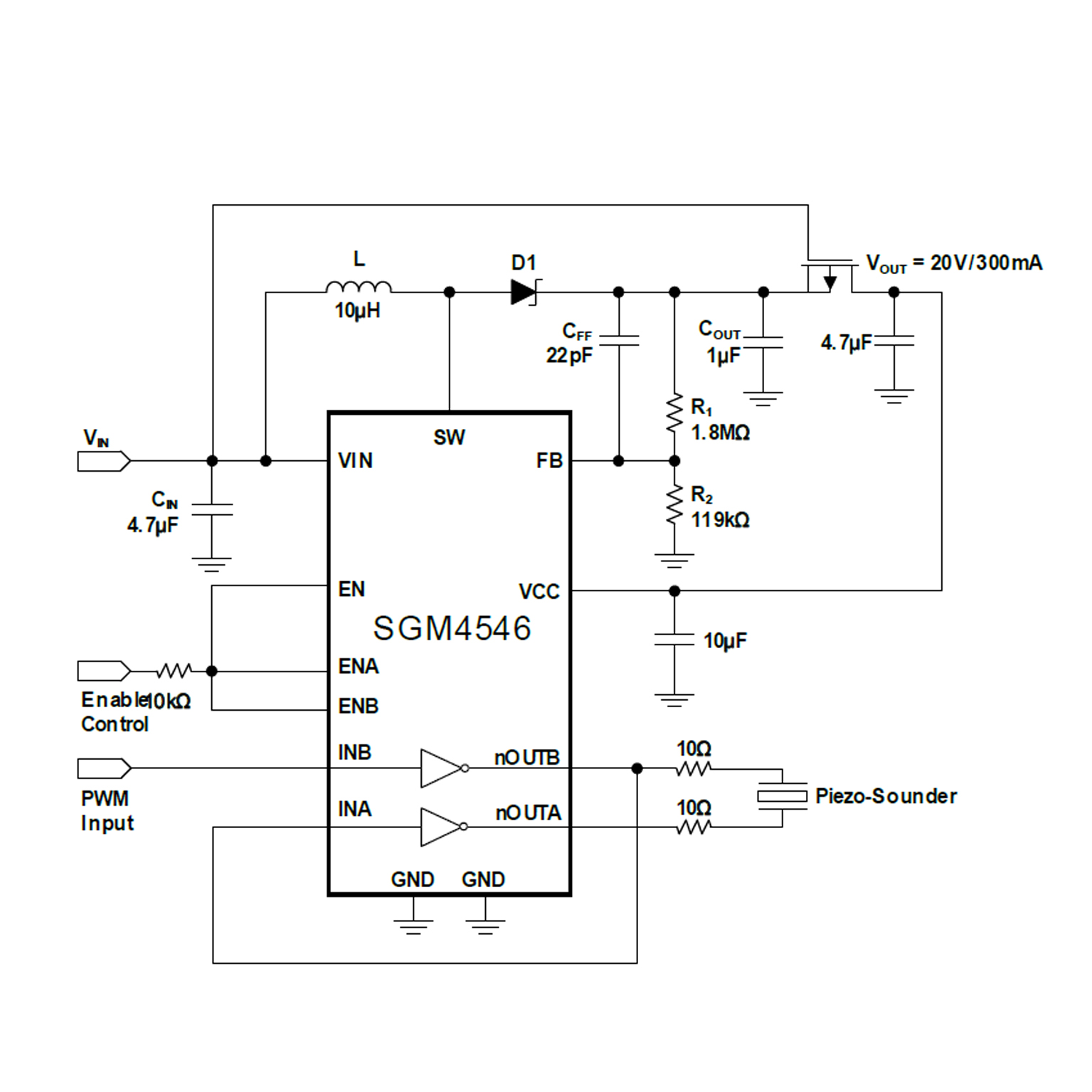
The SGM4546 is matched dual-channel high speed, high sound pressure level (SPL) piezo-sounder driver which is integrated boost DC/DC to achieve high driven voltage. The unique circuit design provides excellent performance for delivering 2A peak current to highly capacitive loads.
To reduce problems with time and clock skew, SGM4546 is a good choice, with matching delays and maintaining integrity of input to output pulse-widths. Matching rise/fall delay times improve the drive capability and speed. Non-overlapping drive technology is used to minimize the dynamic switching loss.
In order to get higher volume sound from piezo- Sounder, boost DC/DC is integrated to provide high driven voltage. The tiny packages make the device very suitable for space limited applications.
The SGM4546 is available in Green TDFN-3×3-14L and TSSOP-16 (Exposed Pad) packages. It operates over an ambient temperature range of -40℃ to +85℃.









