No.11046
? Integrated Boost DC/DC to Achieve MAX. 26V Driven Voltage
? 2A Peak Driven Current to Drive Capacitive Loads
? High Speed Driver and Very Short Rise and Fall Time
? Improved Response Times
? Matched Rise and Fall Times
? Independent Enable Function for Each Output
? Reduced Clock Skew between Dual Channels
? Low Output Impedance
? Output is at LOW under UVLO Protection, Enable Pin
Floating or Disable Status
? High Noise Immunity
? Improved Clocking Rate
? Low Supply Current
? Wide Operating Voltage Range
? -40℃ to +85℃ Operating Temperature Range
? Available in Green TDFN-4×3-14L Package
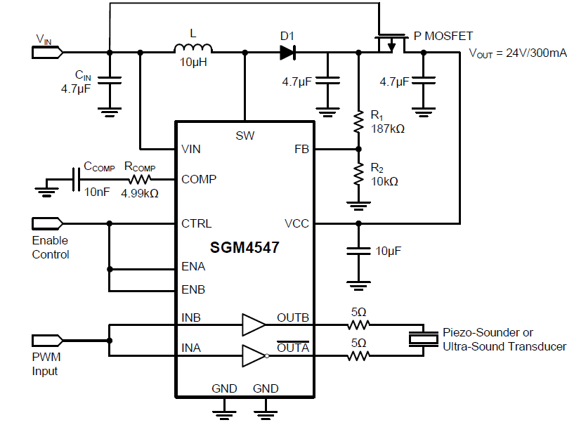
The SGM4547 is matched dual-channel high speed piezo-sounder and ultra-sound transducer driver which is integrated boost DC/DC to achieve high driven voltage. Unique circuit design provides very high speed driver capable of delivering peak currents of 2A into highly capacitive loads. Improved speed and drive capability are enhanced by matched rise and fall delay times. These matched delays maintain the integrity of input-to-output pulse-widths to reduce timing errors and clock skew problems. Dynamic switching losses are minimized with non-overlapped drive techniques. In order to get higher volume sound from piezosounder and ultra-sound transducer, boost DC/DC is integrated to provide high driven voltage. Tiny TDFN package is provided to save PCB size in space limited application.
The SGM4547 is available in Green TDFN-4×3-14L package. It operates over an ambient temperature range of -40℃ to +85℃.









