5V/2.5A, Internal MOSFET, High Efficiency, Synchronous Boost
SGM6606 SGM6606.pdf

No.10998

FEATURES

● 2.4V to 5.0V Input Voltage Range

● Adjustable 3.0V to 5.0V Output Voltage

● Internal Compensation

● 660kHz Switching Frequency

● Synchronous P-Channel MOSFET

● Programmable Input or Output Current Limit

● Load Current or Input Current Measurement

● True Load Disconnect in Shutdown

● Reverse Current Block when Enabled

● Up to 95% Efficiency

● Power-Good Indication

● Very Low 50μA No-Load Operating Current

● Less than 2μA Shutdown Current

● PFM Mode to Keep High Efficiency in Light Load

● 5.55V Output Over-Voltage Protection

● Thermal Shutdown Protection

● Output Short-Circuit Protection

● Soft-Start to Reduce Input Peak Current

● 1.8V Control Logic

● Available in Green TDFN-3×3-14L Package

● -40℃ to +85℃ Operating Temperature Range

DESCRIPTION

The SGM6606 is a high current, synchronous step-up regulator with a programmable input or output current limit. It is ideal to prevent the output current of SGM6606 from overloading or it limits the input current from battery or power source in standard interface, such as PCMCIA, PCI-E. The SGM6606's internal compensation is optimized for the large output capacitors needed to support the output voltage during large load pulses. The SGM6606 can set the loading current.

The output voltage may be programmed from 3.0V to 5.0V by external resistor divider. Light load switching frequency modulation and low quiescent current maintain high efficiency performance for light load mode conditions.

The output or input current limit can be set by an external current sensing resistor RSENSE. The SGM6606 includes an internal over-voltage protection and a power- good indication. SGM6606 has an internal soft-start circuit to reduce the input peak current.

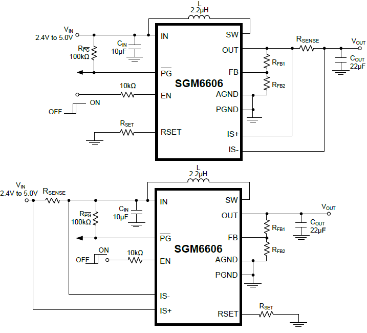
APPLICATION CIRCUIT
PIN CONFIGUTION
网站地图