No.10170
? Wide Input Voltage Range: 2.7V-14.0V
? Wide Output Voltage Range: 4.5V-14.6V
? Fully Integrated 13mΩ High Side FET and 11mΩ Low Side FET
? Up to 92% Efficiency at Vin=3.6V, Vout=9V, and Iout=3A
? Up to 12A Switch Current and Programmable Peak Current Limit
? Load Disconnection Control with an External P- Channel MOSFET
? Typical Shut-down Current: 1uA
? Programmable Switching Frequency: 200kHz-2.2MHz
? Output and Feedback Overvoltage Protection
? Selectable PFM or Forced PWM Mode
? Programmable Soft Start
? Thermal Shutdown Protection: 150°C
? Available in DFN-20 3.5mmx4.5mm Package
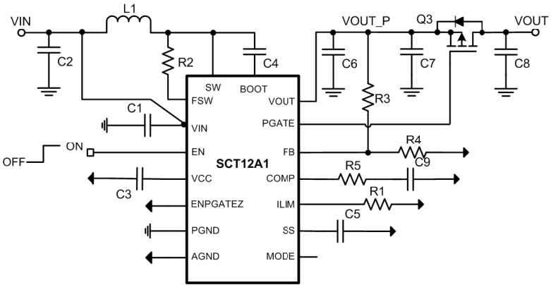
The SCT12A1 is a high efficiency synchronous boost converter with fully integrated a 13mΩ high-side MOSFET and an 11mΩ low-side MOSFET, supporting 2.7V to 14V input voltage range and up to 12-A switch current. The switch current limit can be adjustable with an external resistor. The SCT12A1 adapts constant off-time peak current control to provide fast transient. An external compensation network allows flexibility setting loop dynamics to achieve optimal transient performance at different load conditions. Using MODE pin selects either Pulse Frequency Modulation (PFM) operation or forced Pulse Width Modulation (PWM) operation.
The SCT12A1 offers the gate control for an external P-channel MOSFET to disconnect load from boost converter output. This safety feature prevents the damage on load from input shooting through to output in shutdown or output hard short to ground condition.









