No.12803
? Wide Input Range: 4.5V-60V
? Up to 5A Continuous Output Current
? 0.8V ±1% Feedback Reference Voltage
? Integrated 80mΩ High-Side
? Low Quiescent Current: 175uA
? Pulse Skipping Mode (PSM) in light load
? 130ns Minimum On-time
? Programmable Soft-start Time
? Adjustable Frequency 100KHz to 800KHz
? External Clock Synchronization
? Precision Enable Threshold for Programmable
Input Voltage Under-Voltage Lock Out Protection
(UVLO) Threshold and Hysteresis
? Low Dropout Mode Operation
? Derivable Inverting Voltage Regulator
? Over-voltage and Over-Temperature Protection
? Available in DFN-10L Package
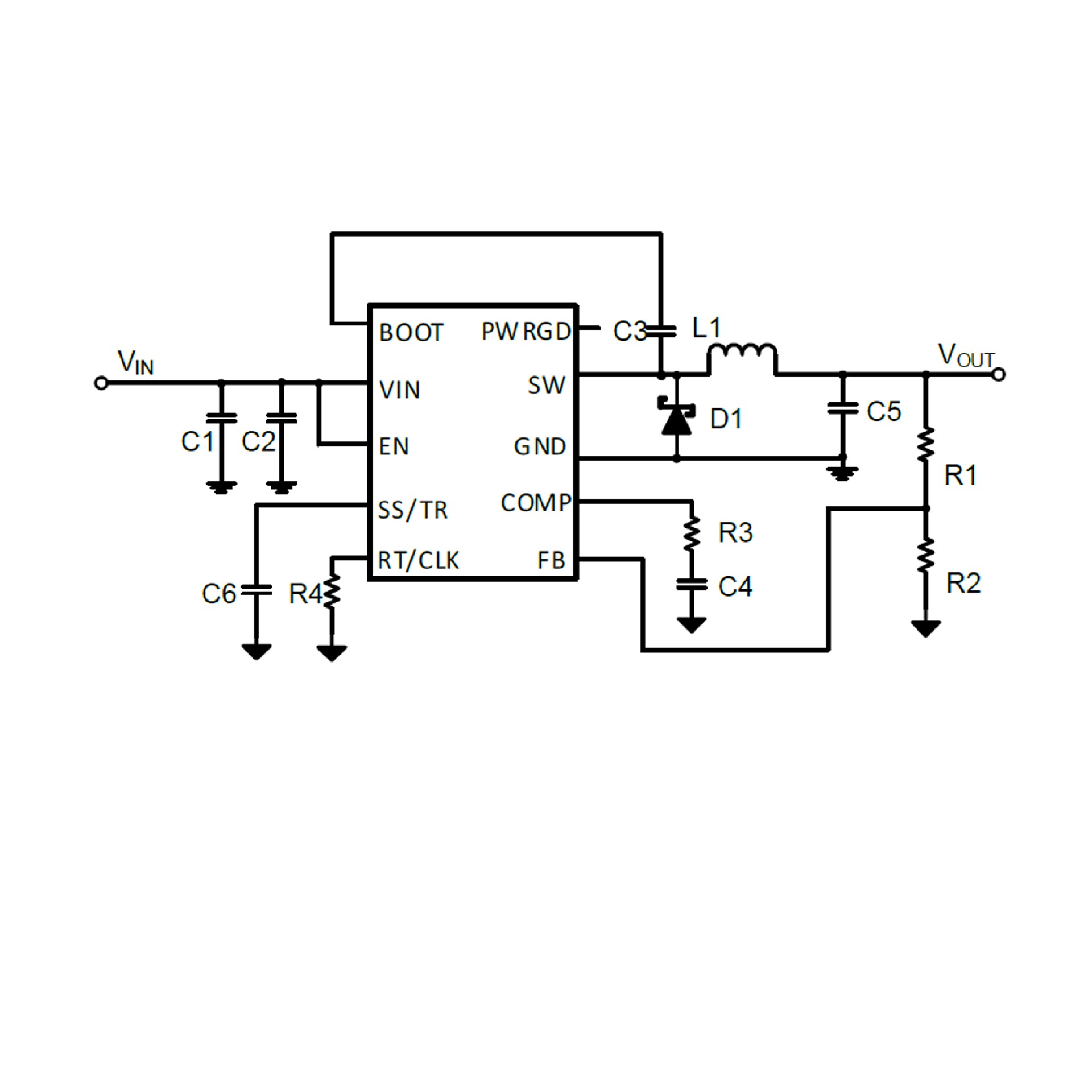
The SCT2651 is 5A buck converters with wide input
voltage, ranging from 4.5V to 60V, which integrates an
80mΩ high-side MOSFET. The SCT2651, adopting the
peak current mode control, supports the Pulse Skipping
Modulation (PSM) which assists the converter on
achieving high efficiency at light load or standby
condition.
The SCT2651 features programmable switching
frequency from 100kHz to 800KHz with an external
resistor, which provides the flexibility to optimize either
efficiency or external component size. The converter
supports external clock synchronization with a
frequency band from 100kHz to 800KHz. The SCT2651
allows power conversion from high input voltage to low
output voltage with a minimum 130ns on-time of highside
MOSFET.
The device offers programmable soft start to prevent
inrush current during the startup of output voltage
ramping. The SCT2651 features external loop
compensation to provide the flexibility to optimize either
loop stability or loop response.
The SCT2651 provides cycle-by-cycle current limit,
thermal shutdown protection, output over-voltage
protection and input voltage under-voltage protection.
The device is available in 4mm*4mm 10-pin DFN
package









