No.11095
? Active-Low Shutdown Mode
? 158mW into 16Ω Load from 5V Power Supply at
THD+N = 0.1% (Typical, per Channel)
? 87mW into 32Ω Load from 5V Power Supply at
THD+N = 0.1% (Typical, per Channel)
? Unity Gain Stable
? Shutdown Current: 0.6μA (TYP)
? 2.5V to 5.5V Operation
? Shutdown Pin is Compatible with 1.8V Logic
? Pop/Click Reduction Circuitry
? -40℃ to +85℃ Operating Temperature Range
? Available in Green MSOP-8 Package
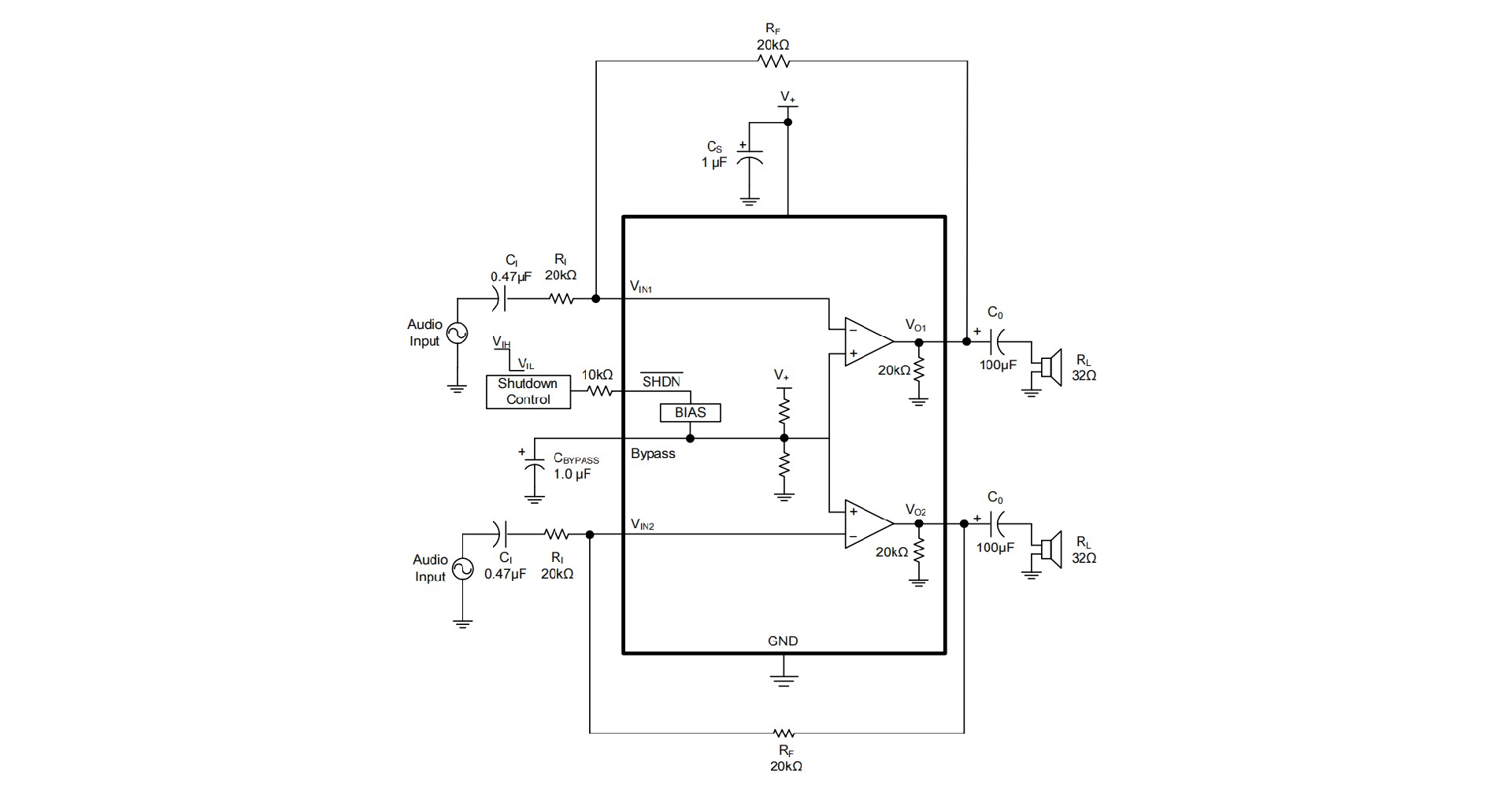
The SGM4809 is a dual audio power amplifier capable of delivering 158mW per channel of continuous average power with typically 0.1% distortion (THD+N) when it
drives a 16Ω speaker from a 5.0V power supply. It is designed to maximize audio performance in portable applications such as mobile phone. The portable application requires audio power amplifier has minimum of external components and can operate from a single 2.5V to 5.5V power supply.
SGM4809 features an externally controlled, active-low, micro-power consumption shutdown mode, as well as an internal thermal shutdown protection mechanism. SGM4809 does not require bootstrap capacitors or snubber networks. It is optimally suited for low power portable systems. For maximum flexibility, the SGM4809 provides an externally controlled gain (with resistors), as well as an externally controlled turn-on time (with the bypass capacitor).









