No.11069
● Wide 2.7V to 5.5V Input Voltage Range
● Up to 1.5A Output Current for TEC
● TEC Voltage and Current Monitoring
● 2.5V Reference Output with 1% Accuracy
● Fixed 1MHz Switching Frequency for the Buck
● I2C Programmable Soft-Start Time
● TEC Voltage/Current Limits for Heating/Cooling
● LDO/Buck Current Limits for Heating/Cooling
● Input Over-Voltage and UVLO Protection
● Hiccup Mode Protection
● Die Temperature Warning
● Die Over-Temperature Protection
● EN and SD Pins for Power Sequencing
● Available in a Green TQFN-2×3-16L Package
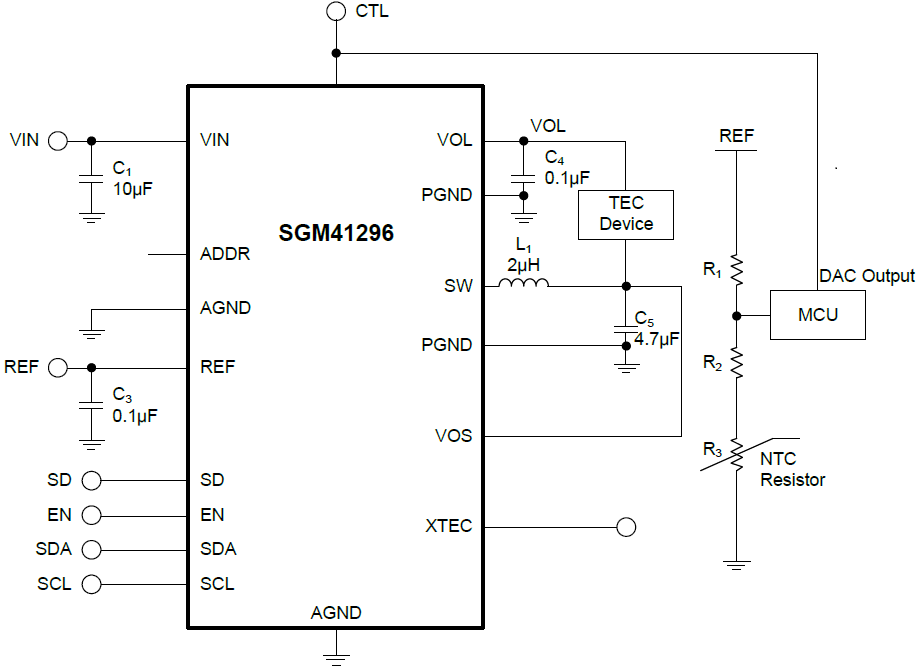
The SGM41296 is an I2C programmable monolithic driver with integrated power MOSFETs for thermoelectric cooling devices (TEC). It can deliver 1.5A to the TEC continuously, from a 2.7V to 5.5V source over the TEC operating voltage range. The TEC voltage is linearly controlled by an analog input voltage (CTL).
The voltage and current limits for protecting the TEC and the device can be adjusted, activated or deactivated on the fly by the 1Mbps I2C serial interface. A full suite of protection features such as over-current, over-voltage and over-temperature and an internal 2 stage soft-start circuit are also provided by this device.
Requiring a minimal number of external components and with a tiny TQFN package, the SGM41296 offers the minimum solution size for TEC applications. It is an ideal choice for applications such as optical laser diode and fiber communication networks.









