No.10562
? 300KHz Constant Switching Frequency
? VBAT Rang= 4.5V~13.2V
? Support 0.6V Internal Reference Voltage
? 0-80% Duty Cycle
? Soft-Start Circuit Built-In
? Short Circuit Protection
? Under Voltage Protection and Over Voltage Protection
? Flexible Over Current Protection Setting
? Thermal Fault Protection
? Integrated Bootstrap Diode
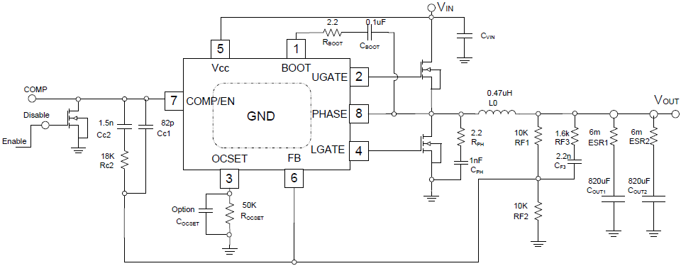
The GS72V3 is a single buck controller working in a voltage mode with fixed 300 kHz frequency. It allows wide input voltage which is either a single 5~12V or two supply voltages for various applications, and the output voltage can be precisely regulated to as low as 0.6V with a maximum tolerance of ±1.0%.
The GS72V3 is equipped with accurate current-limit, under-voltage output and over-voltage output protections. Otherwise, It includes internal soft-start and built-in bootstrap diode to simplify the circuit design.
The GS72V3 is available in a simple PSOP-8 Package.









