No.10526
? Synchronous PWM DC-DC Controller in an 8-Pin Package
? Operating with single 5V or 12V supply voltage
? Internal 200KHz Oscillator
? Soft-Start Function
? Fixed Frequency Voltage Mode
? 500mA Peak Output Drive Capability
? Output protected when control FET is shorted
? SOP-8L Pb-Free and Green (under development) packages
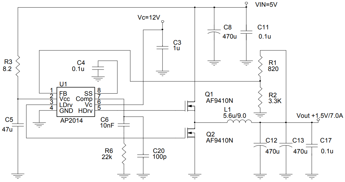
The AP2014 PWM DC-DC controller IC is designed to provide a low cost synchronous Buck regulator for on-board DC to DC converter applications. With the migration of today’s ASIC products requiring low supply voltages such as 1.8V and lower, together with currents in excess of 3A, traditional linear regulators are simply too lossy to be used when input supply is 5V or even in some cases with 3.3V input supply. The AP2014 together with dual N-channel MOSFETs such as AF9410, provide a low cost solution for such applications. This device features an internal 200KHz oscillator (400KHz for "A" version), under-voltage lockout for both Vcc and Vc supplies, an external programmable soft-start function as well as output under-voltage detection that latches off the device when an output short is detected.









